为了实现可持续社会这一梦想,索尼集团力求在自身的事业活动及产品的整个生命周期范围内,于2050年达成“环境零负荷”的长期愿景。索尼在2006年就提出了温室气体的绝对量削减目标,并一直不断在环境领域推进各项优秀活动。今天,索尼制定了 “走向零负荷”的环境计划「Road to Zero」,不仅针对气候变化,还涵盖了资源循环、化学物质管理、生物多样性,描绘了如何在这4个环境领域实现“环境零负荷”综合蓝图。

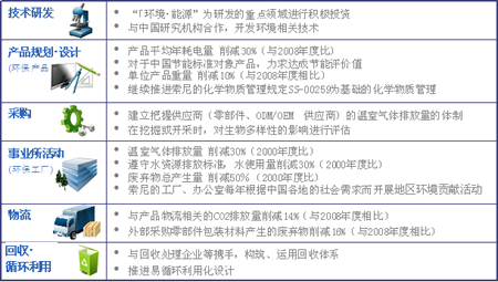
作为实现“环境零负荷”迈出的第一步,索尼集团设定了2015年绿色管理目标。这是索尼集团为了于2050年达成“环境零负荷”目标逆推而得出的2015年度必须达成的事项,针对从技术开发到产品回收的商品不同生命周期阶段均制定了目标。
主要目标(至2015年必须达到!)如下

注:有关温室气体排放与产品的年耗电量的2015年度目标,接受世界自然基金会(WWF)的评审。这是基于索尼2006年度加入的WWF碳减排先锋行动(Climate Savers Program)。
索尼集团董事长、CEO兼总裁霍华德•斯金格爵士表示:“索尼将全身心致力于发挥我们的创新精神和科技实力去帮助应对环境的挑战。从开发新材料到节能科技,再到生产、制造优秀流程的引用,我们都将努力去达到我们为自己定下的雄心勃勃的目标,同时在行业中树立一个榜样的形象”。
索尼集团驻中国总代表兼索尼(中国)董事长久保田阳谈到:“索尼不仅在中国各地为消费者提供产品,还在7个制造工厂进行产品及核心部件的生产。在中国的索尼制造工厂和办公室,我们全面推进节能措施,削减和再利用废弃物,开展水的净化与再循环,对化学物质实行严格管理并设定数值目标进行实施。同时,索尼还积极参与环境社会贡献,与地区的学校及社会团体联动开展环境教育,组织员工实践植树等生态保护活动。”
中华环保基金会副秘书长徐光表示:索尼集团提出 “环境零负荷”的目标,计划到2050年,在企业运营行为和产品使用周期中,将对环境的负荷降低至零,这是非常了不起的承诺!而且为实现这一目标,索尼还制订了每一阶段的具体工作目标,便于管理、监督和执行。这种严谨负责的态度值得赞赏!我们希望有更多的大企业,利用自身在科技、资金和全球影响力等方面的优势,制订面向未来的环境管理目标,并且带动企业的利益相关方共同完成。为环境做出应有的贡献!
索尼的环境计划“走向零负荷”「Road to Zero」网页(URL): https://pet.sony.com.cn/csr/html/d/list.html








