2007年3月28日---3月初,索尼Cyber-shot发布了11款新品,均为市场主流机型的后继产品。今天,索尼(中国)有限公司再次发布一款概念新机——DSC-G1。作为一条新的产品线,索尼所倡导的“后拍摄”——“回放”和“分享”理念在这款概念性产品中得到了淋漓尽致的体现。2GB大容量内置记忆体、3.5英寸92.1万像素“Xtra Fine”液晶屏、MP3立体声串片秀和Wi-Fi无线传输等技术和功能首次应用于索尼Cyber-shot数码相机,把回放和分享数码照片的乐趣推向了一个新的阶段。融汇了“索尼制造”独特气质的机身设计也让这款新品拥有者能成为一名与众不同的数码玩家。

Wi-Fi无线传输 DLNA数字生活网络联盟
DSC-G1是索尼首款具有Wi-Fi无线传输功能的数码相机。通过该功能,它能以802.11b/g将照片和相册直接传输到其它支持无限传输功能的设备,如:其它数码相机或电脑;而且,还能最多实现4台DSC-G1之间的实时照片共享。简单的说,就是4台DSC-G1以1台主机、3台副机的形式无线连接后,其中任何一台相机拍摄的照片能同时在其它3台相机上共享。
DSC-G1符合“数字生活网络联盟”(DLNA:Digital Living Network Alliance)标准。能与支持DLNA的数字电视实现同步拍摄、同步播放。
这款新品彻底改进了相对繁琐的传统存储的回放方式,用户可直接在书房的电脑或起居室的电视上欣赏照片,还可实现无线打印等功能。
3.5英寸“Xtra Fine”液晶屏 2GB内置记忆体 立体声MP3串片秀
DSC-G1可视为便携数码相机的一种新的发展方向。
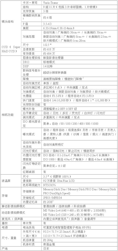
高质量液晶屏是索尼Cyber-shot的重要特色,但DSC-G1所搭载的3.5”92.1万像素“Xtra Fine”液晶屏仍出乎人们意料。“Xtra Fine”液晶屏分辨率是普通液晶屏的4至8倍;亮度和对比度是普通液晶屏的2至3倍。如此高规格的配置,相信能为数码相机的取景和回放带来不一般的体验。
DSC-G1内置2GB记忆体,从而使其成为一个移动照片库。2GB内存可存储7,500张VGA格式或600张600万像素的数码照片。可见,在日常使用中,一般不再需要另备存储设备了。当然,索尼新推出的8GB高性能记忆棒还能为海量拍摄时,更助一臂之力。
针对该款数码相机的存储量,DSC-G1具备出色的图片搜索能力。可以根据事件搜索,也可按照关键字或标签分类。甚至还能搜索相似或相近的人物头像、色彩或相似的拍摄环境等。
DSC-G1还支持立体声MP3 串片秀,用户可将音乐下载存储至2GB的内置记忆体中。其所提供的立体声耳机接口,能使用户伴随流畅动听的乐曲欣赏细节丰富、色彩饱满的数码照片,获得更佳的视听享受。
出色内在表现 前卫工业设计
作为索尼Cyber-shot家族一员,DSC-G1拍摄能力自然不可小视。1/2.5”600万有效像素“Super HAD”CCD、3倍光学变焦卡尔•蔡司“Vario-Tessar”镜头和索尼“新型影像处理器”使其拍摄效果不逊于它的“同辈”。由“光学防抖”和ISO 1000高感光度构成的“双重防抖”功能,使DSC-G1能在傍晚、室内及体育馆等低照度环境中拍摄出清晰稳定的图像。
在DSC-G1上,我们也能再次领略到索尼前卫的工业设计理念。银色金属机身是诠释科技感和概念性的最合适色彩。开机仍是索尼惯用的滑盖方式,但与以往机型又有明显不同——垂直半滑盖,卡尔•蔡司“潜望式”镜头隐身其中,打开滑盖后,露出镜头,相机自动开启。DSC-G1也同时开启了数码相机发展的新时代。
索尼Cyber-shot DSC-G1将于2007年第二季度在全国上市。
附:Cyber-shot DSC-G1数码相机详细规格
1、含光学变焦,从广角端开始的变焦
2、快门速度为1/6秒或更慢时
3、记忆体中的内存一部分容量会被用于数据管理等内容,因此内部固件会占用部分内存,所以实际可用内存小于标示的容量
4、电子式电容器麦克风
5、电动式扬声器
工作温度约是0-40度








