数码单反相机的魅力在于更细腻优质的画面,丰富的操作性以及可更换镜头带来的拍摄乐趣,在整体波澜不惊的数码相机市场,数码单反却在不断显示着自己强劲的增长动力,促使越来越多的用户拥有“我的第一台单反”的梦想成真。索尼2009年的第一次a数码单反新品发布突出了高画质、智能化、时尚化(Super Image,Smart,Stylish)特色,专业而不复杂,索尼为数码相机初学者们开辟出一条轻松进入摄影艺术殿堂的捷径。
.jpg)
2009年5月18日– 索尼(中国)有限公司正式发布了a数码单反系统的入门级新机型a330、a230,以及4款全新镜头和7款配件,进一步扩充索尼单反系统的产品线,带给a数码单反用户更多精彩的选择。a330,a230优异的画质表现和充满乐趣的操作界面,即使是新的单反用户,也能轻松感受数码摄影的无限魅力。
通过此次的发布,索尼进一步完善了由5款数码单反机身,30款镜头,以及超过100个专业配件构成的专业数码单反产品线,提供给不同层面的数码单反用户更多选择,推动了数码单反产品从少数专业人士到广大对影像有更高要求的大众消费者的过程,以高画质、时尚的顾客体验和友好的用户界面实现更多消费者对专业影像画质的需求。
a330,a230旨在带给新的单反用户全新的数码单反使用体验,满足他们对于更优质的、更清晰的,效果更突出的影像画面的要求,其全新的用户操作界面为新用户搭建了感受数码摄影乐趣的便捷桥梁,轻松体验数码单反精彩纷呈的可操作性,快速上手数码拍摄技巧,实现亲朋好友间便捷数码影像分享。高达1020万有效像素CCD影像传感器配合索尼独特的机身防抖系统,帮助新的单反用户轻松拍摄出清晰的高画质照片。此外,a330的快速AF实时取景功能提供了简易取景构图和更多角度独特的拍摄构图体验,新的单反用户可以时刻感受到数码单反带来的精彩影像生活。
更优质画面:机身防抖保障千万像素画面清晰动人
数码单反的魅力在于提供比普通数码相机更大的感光元件,由此获得更细腻优质的画面。索尼a330、a230采用了尺寸为23.6×15.8mm(APS-C画幅)的CCD影像传感器,高达1020万有效像素,配合强大的Bionz影像处理器,重现更自然生动的画面色彩。
a330、a230配备广受好评的索尼a系统机身防抖技术,可以令安全快门速度至少能降低2.5档,达到2.5-3.5档1,任何一款使用在a330、a230的a系统的镜头都具有防抖功能,在原来需要三脚架和闪光灯拍摄的场景下也能进行手持拍摄,有效降低因机身抖动而引起的影像模糊。新的单反用户也可以轻松拍摄清晰照片,不错过旅行中的美景和生活中的精彩瞬间。
a330、a230采用了a900的后期图像处理算法,全面优化了DRO和自动白平衡的功能,实现更大的动态范围,更真实的色彩还原以及更丰富的细节保留。即使是新单反用户也能信心十足地拍摄出细节丰富、色彩层次丰富、噪点极低和更加锐利清晰的高画质图像。
更直观拍摄方式:轻松上手数码单反
新的单反用户一开始往往不太习惯用光学取景器取景,a330升级的快速AF实时取景功能,不仅可使用液晶屏作为取景器进行轻松拍摄和构图,同时保证在实时取景的状态下能快速对焦,感受数码单反带来的快速对焦体验。2.7英寸可折叠式液晶屏可翻转的角度也进一步扩充到往下翻转55度,往上翻转135度,实现更多创意角度的拍摄。更有亮度感应器,可在不同的光线条件下自动调节液晶屏亮度,使回放照片更舒适。
更时尚有趣:新型用户操作界面体验数码单反缤纷乐趣
数码单反相机以其多样化的操作带给用户无限的拍摄使用乐趣,但新的单反用户往往要花上一段时间才能熟悉单反相机的使用。a330、a230全面更新了用户操作界面,采用了时尚的彩色图标显示方式,满足新的单反用户的个性化需求。而直观的图标界面显示,尤其是快门速度和光圈指数的图标指示,简单易懂,帮助用户轻松掌握数码摄影技巧,体验数码单反的非凡影像乐趣。不同的拍摄模式都配合了简单的文字说明以及该模式下的拍摄提示,帮助新的单反用户快速进阶为生活中的影像大师。另外,用户界面还提供了四种不同颜色(白色、黑色、粉色、棕色)供选择。


同时,用户还可以直接将a330、a230和BRAVIA液晶电视连接来分享高清画质,照片将在“BRAVIA照片秀”模式下得到自动优化,使电视屏幕上的照片更逼真细腻、色彩丰富。 而“BRAVIA Sync ”功能兼容BRAVIA液晶电视机,当通过HDMI线(需另购)将单反相机连接的时候,就可以用BRAVIA的遥控器控制单反相机,使大屏幕电视上观看拍摄的静态图片更加惬意。而a330、a230采用的索尼记忆棒和SD卡的双插卡储存模式,也提供给新的单反用户更多储存介质的选择。
更多镜头选择:快速平滑马达感受影像无穷魅力
数码单反的乐趣是提供了用户更多可更换镜头的选择,因而获得了更多不同的视角,在原有28款镜头的基础上,索尼又发布了4款配备了新的快速平滑对焦马达的单反镜头:DT 18-55mm F3.5-5.6 SAM,DT 55-200mm F4-5.6 SAM, DT50mm F1.8 SAM,DT 30mm F2.8 Macro SAM,进一步丰富了索尼a数码单反的镜头系统,提供给消费者更多选择。此次镜头都配备了SAM(Smooth Autofocus Motor )平滑自动对焦马达,实现平滑而快速的对焦,新的单反用户将感受到数码单反系统快速反应的全新拍摄乐趣。

其中标准镜头DT 50mm F1.8 SAM拥有F1.8的大光圈,带来优异成像素质和背景虚化效果,更适宜人像拍摄;而DT 30mm F2.8 Macro的微距镜头满足了用户更广泛的微距拍摄需求。

此次与a330、a230机身一同发布的共有7款配件,索尼还特地为新的单反用户提供了一个a330、a230配套的配件套装,包括一个相机包,一块供a330、a230使用的NP-FH50电池和一个55mmMC保护镜。
索尼数码单反相机a330、a230,及数码单反相机镜头DT 18-55mm F3.5-5.6 SAM,DT 55-200mm F4-5.6 SAM和DT50mm F1.8 SAM预计将于2009年6月下旬在全国陆续上市, DT 30mm F2.8 Macro预计于2009年11月底上市,敬请关注。详情请登陆索尼官方网站查询 https://pet.sonystyle.com.cn/products/dslr/index.htm .。
备注:1 防抖效果会根据拍摄条件和环境有所不同,因此不能始终确保理想效果。在某些拍摄条件下,防抖效果的改善可能比较微弱。
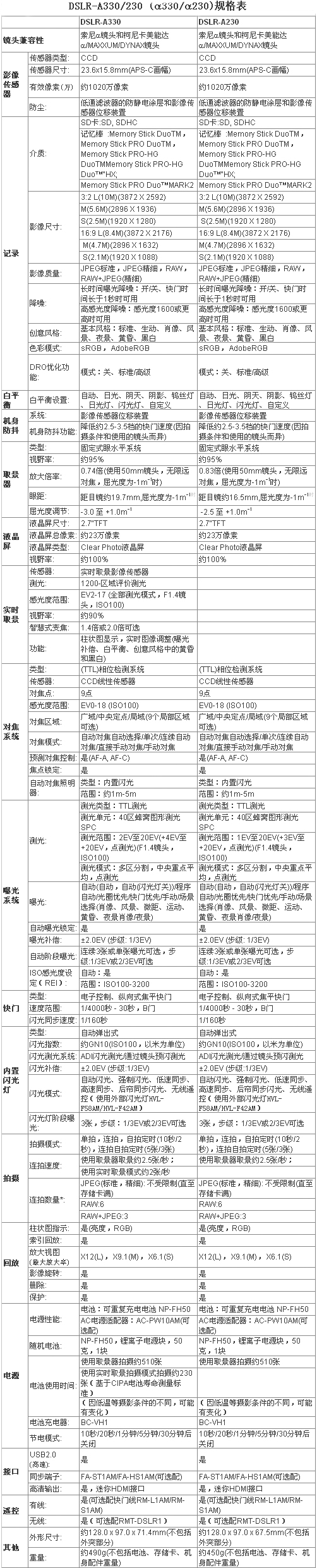
附:DSLR-A330/230 (a330/a230)规格表 和 DT18-55mm F3.5-5.6 SAM/DT55-200mm F4-5.6 SAM/DT 50mm F1.8 SAM规格表

.jpg)








